最新年货节快递停运是真是假?2026最新通知来了 年年每至年末之时,所有人最为关切之事便是年货节快递停止运营的讯息。于今年春节前夕,“快递于2月1日在整个网络停止运营”此一虚假传言又于社交平台极度疯狂地进行刷屏... yuanxunjie2026-04-12
最新高考数学提分秘诀大揭秘,结合最新科技热点助力备考 高考数学考什么高考数学着重考查多个极为重要的板块,像是函数、几何、概率统计等。于函数板块内,三角函数的周期性以及单调性等内容是常常出现的考点。而在几何范畴... yuanxunjie2026-04-12
最新银行成违章高发行业:一季度罚单1712张 2026年以来,监管部门对银行业违法违规行为继续保持“高压严打”态势。根据企业预警通近期发布的《银行监管处罚季报》,2026年一季度... yuanxunjie2026-04-12
最新大学心理健康日火了:学生玩嗨了,专家也来了 来源:【人民日报健康客户端】5月25日是“大学生心理健康日”,人民日报健康客户端记者注意到,多所高校开展了形式多样、种类丰富的心理健康相关活动。... yuanxunjie2026-04-12
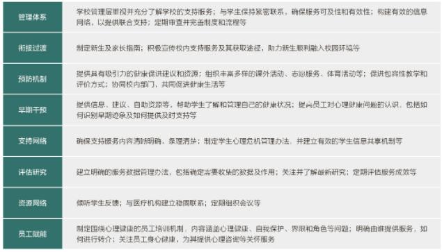
最新大学新生入学如何适应新环境?高校心理健康呵护措施全知道 近日,全国高校陆续迎来新生。大学的生活环境与高中差异较大,适应新环境是不少新生需要面对的“课题”。在学习生活、人际交往等方面的不适感,有可能诱发他们的心理问题。... yuanxunjie2026-04-12
最新大学心理健康:中外合作校学生压力大怎么办 当下,全球范围内学生心理健康问题日益凸显。世界卫生组织报告指出,抑郁症、焦虑症及行为障碍已成为影响青年健康的重要因素。... yuanxunjie2026-04-12
最新家庭如何应对春季传染病 4月每时,因循着气温回升以及人员流动的增多,各类传染病步入高发时期。依据中国疾控中心给出的最新监测数据,当下我国呼吸道传染病疫情存有波动状况,蚊媒传染病的境外输入风险也显著攀升着。... yuanxunjie2026-04-12
最新2026高考倒计时,这57天还能做很多事 高考日子已定,是在6月7日,年初教育部发布通知明确,2026年全国统考于6月7日、8日举行,今日是4月11日,离首场考试有57天,这57天,既是冲刺期,更是规划期... yuanxunjie2026-04-12
违章扣分怎么处理?带什么证件去哪办 车辆违章扣分的处理方式包括:车主本人需携带身份证、驾驶证、行驶证到当地交警大队的违章处理窗口,处理扣分问题。如果违章未扣分,可直接通过工行自助缴费机或网上缴纳罚款。... yuanxunjie2026-04-11